红色档案 | 传承渡江精神的渡江胜利纪念馆
红色档案 | 传承渡江精神的渡江胜利纪念馆
编者按
南京,作为有着七千多年文明史、近两千六百年建城史、近五百年建都史的文化名城,在中国历史上具有特殊的地位和价值。特别是纵览中国近现代史,这座城市目睹了列强冲开国门的屈辱、垂泪于数十万同胞涂炭的悲伤、更见证了中国共产党人团结带领人民不屈抗争,从胜利走向胜利的丰功伟绩。
在市规划资源局机关第一党支部和南京市城建档案馆党支部的联学共建活动中,通过对馆藏档案、历史图集等史实资料的梳理,一个个鲜活的故事,从故纸堆中浮现。南京规划资源人对这座城市的爱,对党的事业的忠诚,在档案资料中佐证、升华!
为了更好地用档案见证中国共产党百年辉煌,用档案回溯规划资源工作轨迹,用红色档案讲好党史故事,激发规划资源人的使命感和荣誉感,我们将用市规划资源局的馆藏档案,梳理还原渡江胜利纪念碑、纪念馆的规划建设历程,一起感受渡江战役胜利所带给南京人民的光荣和骄傲。

钟山风雨起苍黄
百万雄师过大江
1949年4月21日,人民解放军强渡长江打响渡江战役,这是继三大战役后人民解放军又一次大规模的战役行动,此役共歼国民党军43万多人,解放了南京、杭州、上海、武汉等大城市和苏、浙、赣、皖、闽、鄂广大地区。这一胜利为进军华南、西南创造了有利条件,加速了全国的解放。
渡江战役的胜利,赋予了南京英雄之城、胜利之都的历史文化内涵。为纪念渡江战役这一伟大历史事件和在渡江战役中为国捐躯的革命先烈,1956年,南京计划在下关热河路和中山路交叉口筹建渡江胜利纪念碑,并以纪念碑为中心开辟热河路广场。1959年4月,纪念碑的奠基碑竖立在了热河路广场,南京市首任市长刘伯承元帅为奠基碑题字。

渡江胜利纪念碑1979年建成
为纪念南京解放30周年,1978年12月,有关机构向全社会征集纪念碑设计方案,渡江胜利纪念碑建设正式拉开了序幕。在党中央的亲切关怀下,在省委、市委和南京军区负责同志的领导下,时隔20年,渡江胜利纪念碑于1979年元旦开始设计,并于1月20日破土动工,同年4月18日、渡江胜利30周年前夕竣工落成,约有70多个单位、3000余人参与建设。

我局城建档案馆馆藏档案:渡江胜利纪念碑工程竣工验收会议纪要

我局城建档案馆馆藏档案:渡江纪念塔施工平面布置图
纪念碑由两片白色弧形帆状加紫绛色船体构成,造型为一艘劈波斩浪的双帆船,总高23.4米,寓意南京解放纪念日(4月23日),长17米、宽12米。远远望去,整座纪念碑如同一艘乘风破浪的战船,象征着百万雄师横渡长江天堑的壮丽场面。

我局城建档案馆馆藏档案:渡江胜利纪念碑正立面

双帆上部悬挂着一枚直径2.5米、由金黄色玻璃钢制成的渡江胜利纪念章,迎着朝阳金光闪闪。纪念碑背面有“1949·4·21”字样,这是毛主席发布《向全国进军的命令》的纪念日期,也是渡江战役开始的日期。船体正面装有邓小平手书的“渡江胜利纪念碑”题字。船体背面装有毛主席的手迹《七律·人民解放军占领南京》,全部鎏金。

“八”字形的双帆勒脚和“一”字形的诗词碑顶,形成“八一”图案,与船面的红缸砖贴面相衬托,象征一面火红的军旗。在双帆的船体周围,用平台、台阶、栏杆、花台将船体托着,加以周围的雨花石环形步道、绿色的草皮和修剪成波浪形状的黄杨绿篱,象征着一艘胜利的战船在当年乘风破浪,百万雄狮横渡长江解放全中国,又象征着在党中央领导下,乘风破浪向着社会主义四个现代化的新征途奋勇前进。


船体两侧的大型装饰浮雕于1986年完成。北侧为“强渡”主题浮雕,表现人民解放军冒着枪林弹雨横渡长江的壮烈场面;南侧为“欢庆”主题浮雕,表现南京人民欢迎解放大军进城,锣鼓喧天欢庆胜利时的情景。



纪念馆易地扩建选址三汊河
1984年4月23日,为纪念南京解放35周年,南京市委、市政府在挹江门城楼设立了渡江胜利纪念馆,展厅面积436平方米,主要担负渡江战役的文物资料征集、保管、研究、陈列宣传等工作。1998年,该馆被列为南京市青少年思想教育阵地和江苏省爱国主义教育基地,是全国红色旅游经典景区之一,成为了青少年参观学习、接受革命传统教育、传播渡江精神的重要基地。

由于该纪念馆与渡江战役的历史意义有很大落差,与辽沈、淮海、平津三大战役纪念馆的建设及国家对红色景点的要求也有差距,时隔21年后,该馆于2005年确定将易地重建,选址原则为在历史的发生地临江而建、交通便利并符合城市规划,同时又能够挖掘后续旅游开发的空间。基于这些原则,选择确定了老虎山、幕府山、八字山、大桥公园、三汊河5个备选地址,计划将纪念馆与周边的自然、文化、历史旅游资源整合起来实现联动多赢,成为体现南京历史文化的“红色地标”。

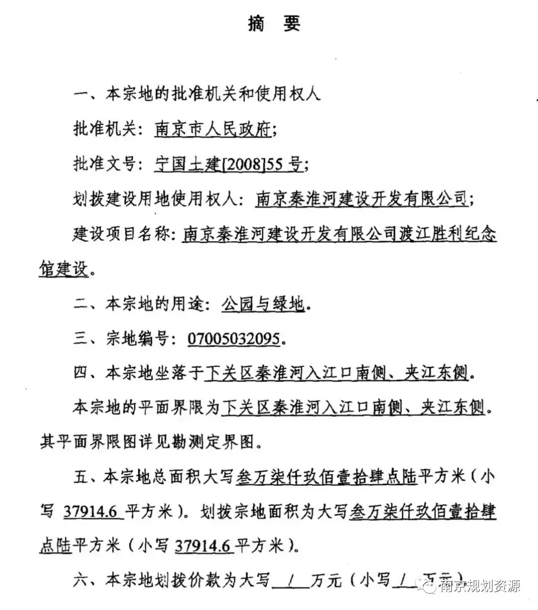
我局城建档案馆馆藏档案
经过现场踏勘、反复比选,纪念馆新址最终选定在了三汊河河口公园。2007年10月,易地扩建工程取得市发改委开展前期工作的通知。2008年6月,南京规划委员会办公室组织召开三汊河渡江胜利纪念馆建筑与场地设计方案专家咨询会,与会专家一致推举何镜堂院士为专家组组长主持方案咨询。专家组认为,新馆选址既有大江风貌,又有秦淮风光,纪念馆设计表现手法独特,紧扣历史主题,具有较强的象征意义、视觉冲击力和革命英雄主义气概。

张健 摄

我局城建档案馆馆藏档案:纪念馆易地扩建工程国有建设用地划拨决定书

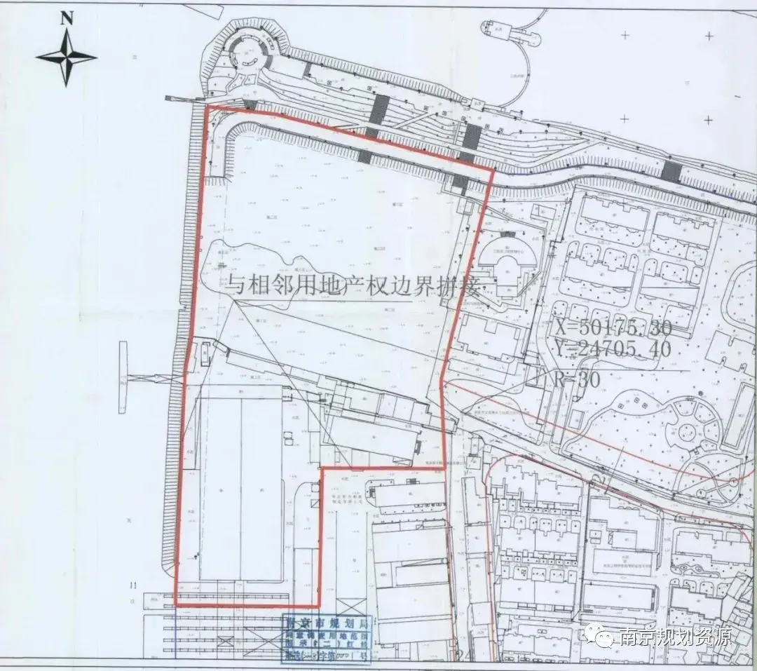
我局城建档案馆馆藏档案:纪念馆易地扩建工程选址红线图
纪念馆由清华大学规划设计,南京大学吴为山教授完成最终的造型设计。2008年7月下旬,纪念馆土建工程正式开工,计划于2009年4月23日,南京解放和渡江胜利60周年之际正式开馆。整个纪念馆由渡江胜利纪念馆建筑、胜利纪念广场以及由新华船厂钢结构车间改建的综合配套建筑三部分组成。纪念馆总建筑面积约6582平方米,室外展场约3600平方米,胜利纪念广场约1万平方米,综合配套服务用房约5500平方米,总用地面积2万平方米。

我局城建档案馆馆藏档案:纪念馆易地扩建工程总平面布置图

张健 摄
在胜利广场中央,由六组国旗红喷漆的49根钢柱和49颗红色五星组成的“风帆”造型群雕,绵延120余米,矗立于江边,让参观的人们沉浸在渡江战役中千帆竞渡过长江的宏伟场景的回忆之中。在这六组钢柱中,位于胜利广场中央部位的一组“风帆”最高达49.423米,寓意“1949年4月23日”南京解放日。纪念馆新馆使用木结构的外立面,以渡江战役时解放军使用的木帆船为原型,将纪念馆设计成船体,寓意“驶向胜利之船”。

张健 摄

张健 摄
千帆竞渡,再显风流!
鲜艳的红色和风帆顶部熠熠生辉的五角星,成为了夹江、长江以及秦淮河上的一道独特风景,成为了南京这座“英雄之城、胜利之都”传承红色记忆的完美符号。

我局党员干部在南京渡江胜利纪念馆重温入党誓词

左毅 摄

图文版权:南京市规划和自然资源局,转发请注明出处
审核:陶乐
审稿:朱佳
发布人:潘昕
-
- 抄袭起家,如今出走公司,揭露B站创始人徐逸那些不为人知的秘密
-
2025-05-17 05:14:46
-
- 鲅鱼圈有什么好玩的地方?
-
2025-05-17 05:12:31
-
- 《剑风传奇》:骷髅骑士的身份与悲惨过往,原是千年前的帝国霸王
-
2025-05-17 05:10:16
-
- “怀玉公主”郑家榆和她的3个男人们
-
2025-05-17 05:08:02
-
- 6部姜文的经典之作!《让子弹飞》斩获6.37亿,可谓“名利双收”
-
2025-05-16 14:07:01
-
- 英语语法之什么是形容词以及规则实例
-
2025-05-16 14:04:45
-
- 马邑之谋‖典故
-
2025-05-16 14:02:30
-
- 第48军首任军长——贺晋年少将,政委——陈仁麒中将
-
2025-05-16 14:00:15
-
- 包豪斯创始人之谜——「设计史太浓」
-
2025-05-16 13:58:00
-
- 知音旗下三刊物休刊六个月!数年上百家纸媒告别…
-
2025-05-16 13:55:45
-
- 《冰山上的来客》古兰丹姆现状:遵母命未从影,47岁从粮店病退
-
2025-05-16 13:53:30
-
- 宋朝的八贤王,到底是一个怎样的人?他最后结局如何?
-
2025-05-16 13:51:15
-
- 军用飞机的主要分类,你知道的有哪些
-
2025-05-16 13:49:00
-
- 网坛传奇哈勒普近况:为夺冠2次缩胸,嫁富豪1年离婚,陷禁药风波
-
2025-05-16 13:46:45
-
- 相声演员何沄伟:离开德云社后成为国家一级演员,如今的生活如何
-
2025-05-16 13:44:30
-
- 北宋词人苏轼的一首《望江南》,值得细细品读的经典之作,看看吧
-
2025-05-16 13:42:15
-
- 音乐天才胡寅寅高音不输张雨生,歌声征服日韩,入狱十年误了人生
-
2025-05-16 13:40:00
-
- 瓦弄之战:印度占我国土修地堡挑衅,解放军一夜将侵略者打回老家
-
2025-05-16 13:37:45
-
- 品味军星美酒,感悟军旅人生——军酒独特的品牌个性
-
2025-05-16 13:35:30
-
- 佛品西游 | 从心出发、归于灵山,有始无终的乌巢禅师是哪尊佛?
-
2025-05-16 13:33:14



男人用嘴巴添女人私处的坏处
孙亚芳婚姻状况 任正非和孙亚芳关系曝光了