什么是向上管理?如何做好向上管理?
什么是向上管理?如何做好向上管理?
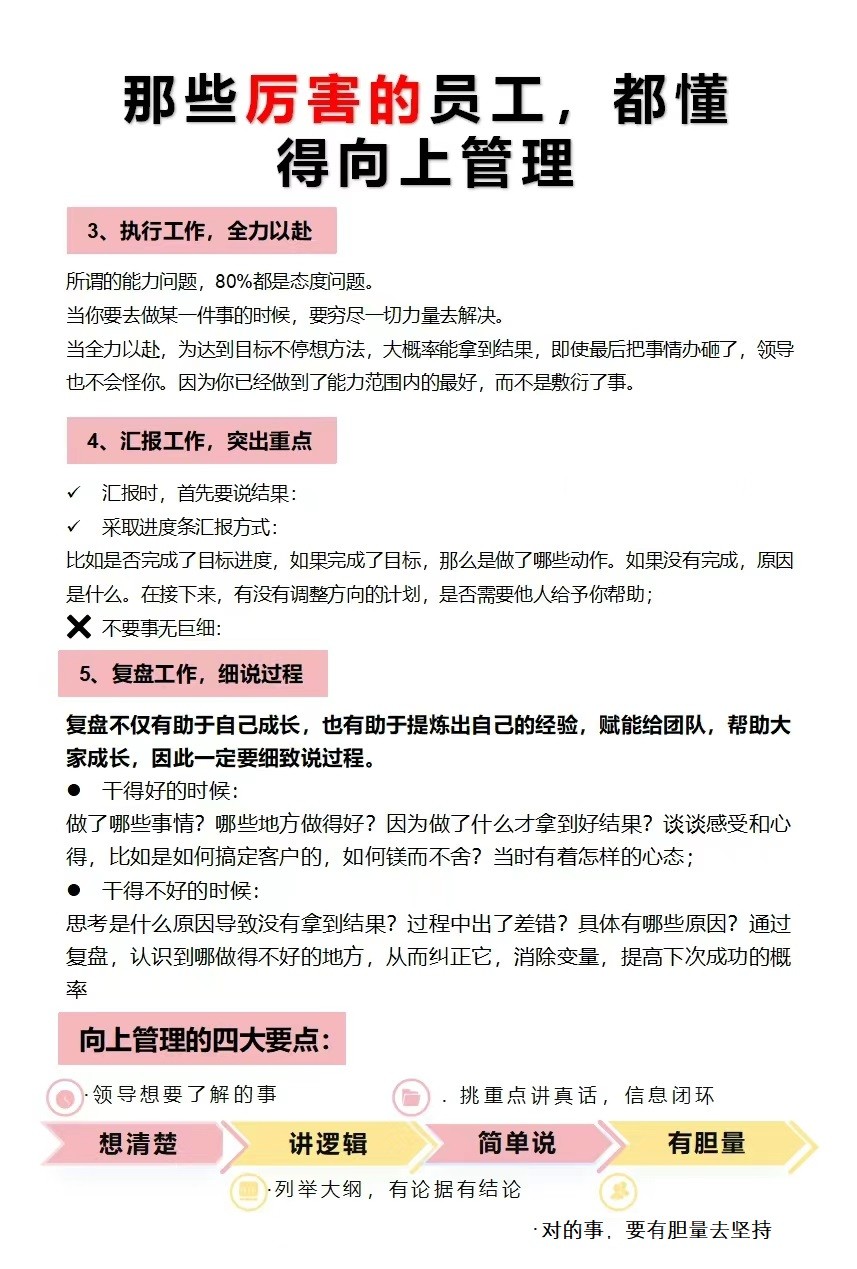
向上管理,又称为对上管理、上司管理或领导管理,是一种在组织中与上级有效沟通、建立良好工作关系,并通过影响和引导上级,以实现个人、团队及组织目标的策略。其核心理念是通过主动沟通、信息分享、明确期望、提供解决方案等方式,来获取上级的支持与信任,从而更好地完成工作任务,推动职业发展。
具体实践中,向上管理主要包括以下几个方面:
1. 深度理解上级的目标与期望:了解并把握上级的工作重点和战略方向,确保自己的工作与其保持一致。
2. 主动沟通与汇报:定期向上级汇报工作进展,遇到问题及时反馈并提出解决方案,同时也要善于展示自己的工作成果。
3. 建立互信关系:尊重上级,积极寻求共识,通过诚实、可靠的工作表现赢得上级的信任。
4. 提供决策支持:为上级提供充足的信息和专业建议,帮助上级做出更优决策。
5. 自我提升与发展:不断提升自身能力,满足上级和组织的发展需求,同时也为自身的职位晋升创造条件。


-
- 吉林北山(九龙山)
-
2025-08-20 08:30:45
-
- oppor11s怎么录屏幕视频
-
2025-08-20 08:28:30
-
- 2024中国足球协会超级杯比赛时间及场地确定
-
2025-08-20 08:26:15
-
- 终于有人把中国著名歌唱家名单一览表,整理出来了。收藏起来看
-
2025-08-20 08:24:00
-
- 辽宁省的第五大飞机场——鞍山腾鳌机场
-
2025-08-20 08:21:45
-
- 古诗配画之《望庐山瀑布》
-
2025-08-20 08:19:30
-
- 亲子同台飙演技!平江县幼教中心第二幼儿园这场表演很精彩
-
2025-08-20 08:17:14
-
- 女主是学霸的完结文:《你好,秦医生》《女配沉迷科学》
-
2025-08-20 08:14:59
-
- 俄罗斯乌兰乌德
-
2025-08-20 08:12:44
-
- 安徒生童话故事-皇帝的新装#国学文化
-
2025-08-20 08:10:29
-
- 自行车租赁的流程介绍
-
2025-08-20 08:08:14
-
- 北京的稻香春和稻香村
-
2025-08-19 08:30:00
-
- 有画说丨一座青瓦台,半部韩国史
-
2025-08-19 01:04:15
-
- 夜读|越过越好的家庭,都懂得这三点
-
2025-08-19 01:02:00
-
- 探访协和西院
-
2025-08-19 00:59:44
-
- 神奇物种——大鸨
-
2025-08-19 00:57:29
-
- 撬开世界最富王室们的车库 卡塔尔王室
-
2025-08-19 00:55:14
-
- 女子询问男网友有无偷拍,担心交媾过程被公开,勾起之前惨痛经历
-
2025-08-19 00:52:59
-
- 广东汕头:台湾地震震感强烈,初步排查未发现人员伤亡
-
2025-08-19 00:50:44
-
- 不列颠之战
-
2025-08-19 00:48:29



男人用嘴巴添女人私处的坏处
张瑞雪,女,出生于辽宁省葫芦岛市,中国喜剧、小品演员