​最全香港保险公司风云榜,收藏这一篇就行

2025-10-10 06:05 来源:风向网 点击:

最全香港保险公司风云榜,收藏这一篇就行

近期,香港保险业务监管局公示了崭新的保险行业数据。在 2023 年,源自内地的访客于香港所支付的保费总额达至 589.71 亿港元,和去年同期相比,急剧增长了 2756.72%,年度增长达到了 27 倍之多,此数字仅亚于 2016 年缔造的 727 亿港元这一历史最高值,而且也超越了疫情暴发前 2019 年的 434 亿港元的水准。

此篇文章,集结了崭新的香港保险公司的排位情形以及主流保险公司的相关介绍。香港保险公司业务的排名:1. 最新的总保费收入排名。

按照总保费收入,也就是整付与年度化保费的综合排位状况,处于前五名的保险公司依序为汇丰人寿、友邦、宏利、保诚以及富通保险。

数据来源:香港保监局

2、最新标准保费排名

依据标准保费收入,即整付乘以 10%后再加上年度化保费来展开排名的话,处于前五之列的保险公司依次为友邦、汇丰人寿、保诚、中银人寿以及中国人寿(海外)。

数据来源:香港保监局

3、保险公司业务排名

按照新单总保费收入的状况,排在前 5 位的香港保险公司分别是富通、宏利、友邦、永明以及富卫。

按标准保费收入,排名前3的保险公司为友邦、富通和永明金融

4、内地居民投资偏好

以香港保监局提供的有关数据来判断,内地客户购置最多的便是终身寿险(占有率为 54.81%)与重疾险(占有率达 34.18%)。

香港主流保险公司介绍

通常而言,众人皆知的香港保险公司主要包括:香港友邦、香港安盛、香港保诚、香港宏利,以上这四家属于人们熟知的香港保险公司,此外还有富卫保险、永明人寿、中国人寿、富通保险之类的等等。今日就为各位介绍一下香港主流保险公司的状况。

01友邦保险

02

富通保险

03

永明金融

04

宏利保险

05

中银人寿

06

保诚保险

07

安盛保险

08

富卫保险

09

中国人寿(海外)

10

万通保险

11

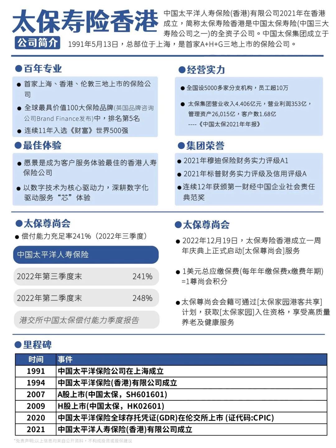
太保寿险

12

忠意人寿

13

安达保险